英国·威廉希尔(WilliamHill)集团有限公司-官方网站
学校首页
|
English
学院概况
学院介绍
专业介绍
现任领导
教授委员会
历任领导
组织框架
学位委员会
党建工作
组织概况
理论学习
党建动态
党支部建设
党员发展
党务公开
学科建设
发展历程
重点学科
学科动态
学科规划
师资队伍
高层次人才
海洋科学系
大气科学系
实验教学中心
人才培养
本科生教育
研究生教育
校友风采
威廉公司官网
教务通知
课程安排
教学系统及其他系统
科学研究
科研动态
科研成果
学生工作
团学组织
学工动态
学生事务
就业信息与指导
管理办法
工会工作
工会组织
工会活动
工会通知
人事工作
人事通知
人才招聘
院务公开
党政联席会议纪要
教授委员会会议纪要
规章制度
资料下载
科研资料下载
学科资料下载
教学资料下载
学工资料下载
党建资料下载
其他资料下载
就业信息与指导
当前位置:
首页
->
学生工作
->
就业信息与指导
->
正文
中国民用航空西藏自治区管理局2022年招聘公告(含气象)
作者:钟艺晴
来源:英国威廉集团官网 阅读次数:次
编辑:英国威廉集团官网 审核:刘宏英 日期:2021-12-17
中国民用航空西藏自治区管理局(以下简称“民航西藏区局”)隶属于中国民用航空局,于1985年2月在民航拉萨站的基础上组建成立,正厅级国有企业,注册资金6亿元,总资产74亿元,负责履行西藏自治区内航空安全管理、空中交通管制、机场运营及机场公安执法等职责。
民航西藏区局局本部位于拉萨贡嘎机场,海拔3600米。目前,运营拉萨贡嘎、昌都邦达、林芝米林、阿里昆莎和日喀则和平5个机场,在建山南隆子、阿里普兰、日喀则定日3个机场;下辖二级机构30个,参股公司2个,员工3300余人。
长期以来,民航西藏区局本着“人民航空为人民”的理念,立足地方、发展地方,从基础设施建设、新技术应用、人才培养、争取政策扶持等多方面持续下功夫,形成了安全记录不断延长、航线网络不断完善、运输生产量持续增长、经营水平持续提升、民生改善持续加强的良好发展势头,为西藏经济社会发展注入了新的活力,在促进西藏长远发展和长治久安以及全面决胜小康社会的历史进程中发挥了重要作用,被社会各界誉为西藏的空中“生命线”、运输“保障线”、民族“团结线”和社会“进步线”。
2020年,民航西藏区局年旅客吞吐量515万人次,货邮吞吐量4.7万吨。目前,区内各机场共计开辟航线146条,通航城市67个,执飞航空公司12家。随着西藏民航的飞速发展,为做好人才储备,结合实际情况,现面向社会招聘一批综合素质高、愿献身于西藏民航事业的优秀人才。
一、应聘基本条件
1.具有中华人民共和国国籍,拥护中国共产党领导,拥护党的路线、方针、政策,维护祖国统一和民族团结,反对分裂。
2.遵守国家法律法规,具有良好的思想品质和道德素质。
3.热爱民航事业,认同民航西藏区局文化,能够严格遵守单位各项规章制度。
4.2022年7月15日前毕业,并取得毕业证书及相应的学位证书(大专学历只需取得毕业证)。
5.具有胜任应聘岗位需要的相关专业知识和工作能力。
6.身心健康,无传染病或重大疾病,具备岗位要求的身体条件。
7.符合民航从业人员背景调查有关要求。
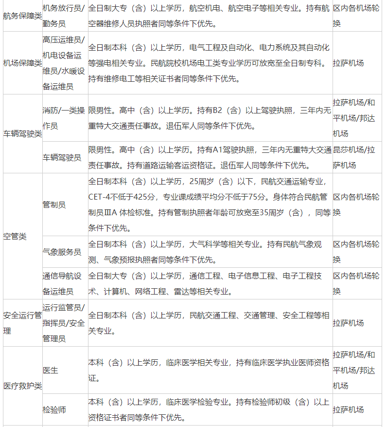
二、招聘岗位及条件
三、招聘安排
本次招聘按照报名-简历筛选-笔试面试-体检-背景调查-录用-入职等环节进行。招聘共设成都、重庆和拉萨三个校外招聘地点,因疫情防控工作需要,校外招聘点不接受现场投递简历;请应聘人员根据自身实际情况在报名时选择招聘地点。具体如下:
(一)报名
1.报名时间:即日起至2021年12月20日18:00止。
2.报名方式:本次报名采取网络投寄简历方式,应聘者需将报名资料以PDF方式发送至指定邮箱:zpxzcaac@126.com
电子邮件标题须统一按照“应聘岗位-姓名-学校-专业-拟选择面试地”格式命名。
3.报名资料:请按照以下顺序将《民航西藏区局应聘登记表》‚身份证扫描件ƒ个人简历④毕业证学位证(往届生)⑤学籍在线验证报告⑥加盖教务公章的在校学习成绩单⑦大学英语等级证书⑧应聘岗位相关资质证书以及其他证明材料合并扫描为一个PDF格式文件作为附件,附件名须统一按照“应聘岗位-姓名-学校-专业-拟选择面试地”格式命名。
▲应聘人员限报一个岗位,请勿重复投递简历。凡未按照上述格式上传附件的,将按照无效报名处理。
(二)简历筛选。民航西藏区局将对应聘人员提交的应聘材料进行筛选,筛选通过的,将提前电话或短信通知笔试面试事宜,请应聘人员务必准确填写本人联系电话,并保持通讯畅通;如在2021年12月31日18:00前未接到笔试面试通知的,均为未通过简历筛选。未通过简历筛选的,不再另行通知。
(三)笔试面试。根据岗位性质、实际需要等进行笔试、面试或其他形式的测评。笔试面试时间、地点等将通过电话或短信另行通知。
▲如因应聘者个人原因导致未接收到笔试面试电话或短信通知的,或因个人原因错过笔试面试时间的,由应聘人员自行负责,我单位不再另行调剂笔试面试时间。
(四)体检和背景调查。民航西藏区局将电话通知拟录用人员进行体检和背景调查。体检和背景调查合格的,予以正式录用;任意一项不合格的,不予录用。体检费用由拟录用人员自理,特殊岗位除外。(五)办理聘用手续。民航西藏区局与录用人员签订三方协议或双方协议,就权利与义务进行约定。
(六)报到入职。预计报到入职时间为2022年7月中下旬,具体时间另行通知。
四、企业待遇
(一)工资。根据民航西藏区局工资管理体系,提供具有一定市场竞争优势的工资待遇。
(二)福利。录用人员按国家有关规定签订劳动合同,享受养老、医疗、工伤、失业、生育等社会保险,享受住房公积金、企业年金、团体商业保险、带薪年休假、休假探亲补助、生日祝福、免费住宿、用餐补助、体检费报销等福利。
五、其他事宜
(一)联系方式
联系人:周老师 联系电话:0891-6216102(工作日)
屈老师 联系电话:0891-6217114(工作日)
(二)本次招聘未委托其他任何第三方机构。招聘全程不收取任何形式的费用。若招聘人员存在违规违纪行为,请向民航西藏区局纪检监察处反映。
(三)民航西藏区局对本次招聘有最终解释权,可根据实际情况调整招录计划。招聘信息以民航西藏区局官方网站为准。